
Over 10 years experience of PCBA, Specialized in mid-to-high end PCBA
ISO9001:2015 Turnkey Service
E-mail:
1、Three principles of quality work: do not accept unqualified products, do not manufacture unqualified products, and do not deliver unqualified products. 。
2、The principle of failure to pass quality problems: failure to find out the cause of the problem, failure to let go, failure to find the responsibility for the problem, failure to let go, failure to solve the problem, failure to let go, failure to solve a problem, failure to let go.
3、2. The quality problems of malicious violations shall not be wavered, and unauthorized adjustment process and formula shall not be compromised. Maliciously hinders the quality management work of franchising, conceals, steals or steals unqualified products, destroys or refuses to commit fraud.

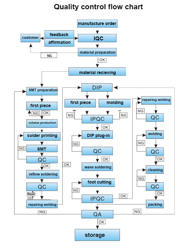
1、The production department shall conduct overall inspection on the finished products according to the product specifications agreed by the customers;
2、The quality management department conducts sampling inspection according to the quality agreement.
3、Test the environmental adaptability and reliability of the product according to the procedure. through key points and layers of management and controls, quality control ensures no inflow, no manufacturing and no outflow of defective products;

In order to manufacture high-quality products and processing services, strengthen the production process control of enterprises, comprehensively improve the production quality of products, reduce production costs, all relevant departments and personnel carry out production activities according to the process guidance, and enhance the competitiveness of enterprises.